欢迎访问庄河市人民政府门户网站 ! 大连市政府 | 辽宁省政府 | 中央政府门户网站
热门搜索: 招聘 公积金 环保
X
X

庄河市水务局2021年度政府信息公开工作报告

发布日期:2022-01-12

【字号: | |

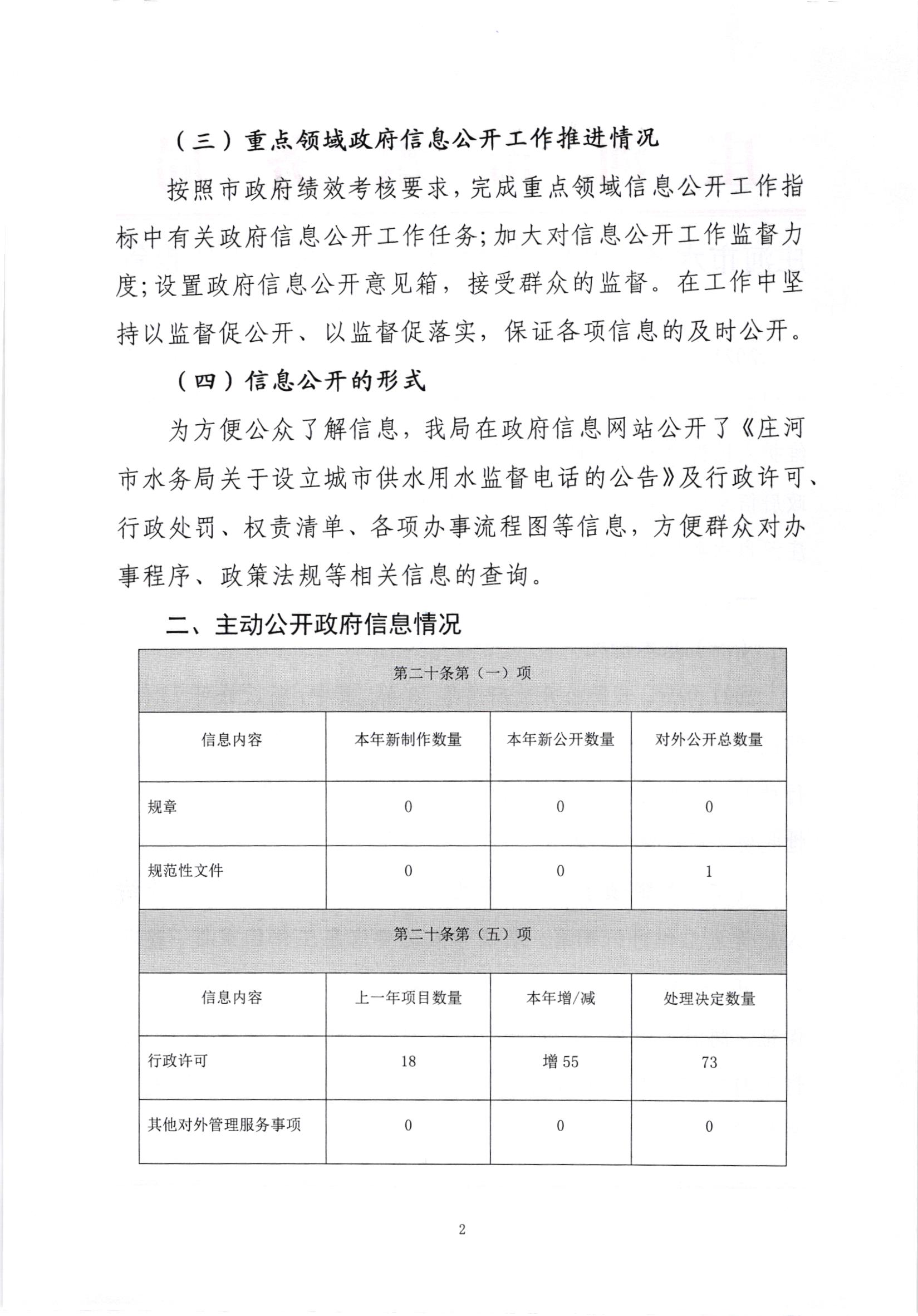
庄河市水务局2021年度政府信息公开工作报告-01.jpg庄河市水务局2021年度政府信息公开工作报告-02.jpg庄河市水务局2021年度政府信息公开工作报告-03.jpg庄河市水务局2021年度政府信息公开工作报告-04.jpg庄河市水务局2021年度政府信息公开工作报告-05.jpg庄河市水务局2021年度政府信息公开工作报告-06.jpg


责编:   来源: | 【打印】 | 【关闭窗口】

主办单位:庄河市人民政府 承办单位:庄河市人民政府办公室

地址:辽宁省庄河市世纪广场1号

邮编:116400

   
网站标识码:2102830001 辽ICP备12006405号-1 |  辽公网安备 21028302000111号 |  您是第582260位访客